|
|
Article Numinous Variables as Predictors of Psychological Distress among Practicing and Non-Practicing Colombian Believers*Las variables numinosas como predictores del malestar psicológico entre creyentes colombianos practicantes y no practicantes |
Juan Bautista Casimiro Rangel1
José Hernando Ávila-Toscano2
1 Corporación Universitaria Reformada Barranquilla, Colombia
0009-0002-3726-1178
2 Universidad del Atlántico Barranquilla, Colombia
0000-0002-2913-1528
Corresponding author: joseavila@uniatlantico.edu.co
Road 30 # 8-49, Puerto Colombia, Atlántico.
* This study derives from the research project entitled "Effect of Numinous Constructs on Mental Health and Life Satisfaction" (P012023ps).
Received: October 03, 2023
Reviewed: September 17, 2024;
Accepted: October 21, 2025
How to cite [APA]: Casimiro Rangel, J. B., & Ávila-Toscano , J. H. (2025). Numinous Variables as Predictors of Psychological Distress among Practicing and Non-Practicing Colombian Believers. Acta Colombiana de Psicología, 28, 1-17. https://doi.org/10.14718/ACP.2025.28.19
Abstract
Religious and spiritual aspects have relevant implications for mental health. This study evaluated the positive and negative effects of numinous variables on psychological distress in a sample of 367 Colombian adults. Using an explanatory design, the Assessment of Spirituality and Religious Sentiments (ASPIRES) was applied to measure religious participation and crisis, while religious orientation was assessed with the Age Universal I-E Scale-12, emotions toward God with the Emotions Toward God Questionnaire, and psychological distress with the General Health Questionnaire-12. A structural equation model was constructed to explain psychological distress based on the functional relationships established between religious involvement, religious crisis, intrinsic religious orientation, and positive and negative emotions toward God (x2/gl = 2.07, RMSEA = .054, CFI = .993, TLI = .978, NFI = .986, NNFI = .978, GFI = .993, AGFI = .950, SRMR = .019). A second multigroup model compared the effects of variables on practicing and non-practicing believers (x2/gl = 2.16, RMSEA = .080, CFI = .972, TLI = .915, NFI = .951, NNFI = .915, GFI = .989, AGFI = .928, SRMR = .032). The results suggest differential mechanisms of influence on distress; moreover, these mechanisms vary by believer type. The findings of the study offer important contributions for the design of strategies of social intervention and at the level of psychological therapy, considering the role of the numinous on mental health.
Keywords: Psychological distress, religion, religious crisis, spirituality.
Resumen
Los aspectos religiosos y espirituales tienen implicaciones relevantes para la salud mental. En este estudio se evaluaron los efectos positivos y negativos de las variables numinosas sobre el malestar psicológico de una muestra de 367 adultos colombianos. Se empleó un diseño explicativo y se aplicó el Assessment of Spirituality and Religious Sentiments (ASPIRES) para medir la participación y la crisis religiosa, mientras que la orientación religiosa se evaluó con la Age Universal I-EScale-12, las emociones hacia Dios con el cuestionario Emotions toward God y el malestar psicológico con el General Health Questionnaire-12. Se construyó un modelo de ecuaciones estructurales para explicar el malestar psicológico a partir de las relaciones funcionales establecidas entre participación religiosa, crisis religiosa, orientación religiosa intrínseca y emociones positivas y negativas hacia Dios (x2/gl = 2,07, RMSEA = 0,054, CFI = 0,993, TLI = 0,978, NFI = 0,986, NNFI = 0,978, GFI = 0,993, AGFI = 0,950, SRMR = 0,019). Un segundo modelo multigrupo comparó los efectos de las variables entre creyentes practicantes y no practicantes (y2/gl = 2,16, RMSEA = 0,080, CFI = 0,972, TLI = 0,915, NFI = 0,951, NNFI = 0,915, GFI = 0,989, AGFI = 0,928, SRMR = 0,032). Los resultados sugieren mecanismos diferenciales de influencia sobre el malestar; además, dichos mecanismos varían según el tipo de creyente. Los hallazgos del estudio ofrecen aportes importantes para el diseño de estrategias de intervención social y, en el ámbito de la terapia psicológica, para considerar el rol de lo numinoso en la salud mental.
Palabras clave: Malestar psicológico, religión, crisis religiosa, espiritualidad.
Introduction
The relationship between religious and spiritual elements and mental health has been a notable area of interest in psychology (Vieten et al., 2013). This field has made important contributions, such as identifying the role of religious beliefs in reducing depressive symptoms (Gallardo-Peralta & Sánchez-Moreno, 2020) and the benefits of high levels of spirituality and religiosity for psychological, social, and environmental quality of life (Vitorino et al., 2018), among others. However, there remain many uncertainties and gaps due to the lack of comprehensive models that help explain the complexity of these relationships. Furthermore, there are still doubts about how these relationships occur between groups of believers and non-believers, as well as between believers who practice a religion and those who do not.
The Numinous and Its Interest for Psychology
Several authors have analyzed the relationship between psychology and theology, demonstrating how psychological research methods can contribute to the understanding, measurement, and description of spirituality (Sargeant & Yoxall, 2023). In this context, the numinous emerges as a key concept that has inspired research in positive psychology. Because both fields (psychology and theology) contribute to strengthening emotional states, the numinous plays a central role in driving behavior and generating physiological benefits, thereby promoting mental health and healthy lifestyles (Osamamen, 2022). The numinous symbolizes relationships in which the object of analysis is the human being, who uses religion as an instrument for relating to themselves (Cano & Quintero, 2020).
Experts have operationalized the numinous as a construct composed of three variables: spirituality, religiosity, and religious orientation (Cano & Quintero, 2020). Traditionally, spirituality and religiosity are often conflated, but in practice, they are distinct. Every human being is spiritual, but not everyone identifies with a religion (Diego et al., 2020). Spirituality can be conceived as a process of seeking self-knowledge, connection, meaning, growth, and social contribution that fosters personal development (González-Rivera, 2019). Religiosity comprises practices that provide energetic and lasting states of mind that structure identity and strengthen the intentionality of making existence an effective experience, imbued with a unique realism (Cano & Quintero, 2020).
Religious orientation is one of the most evident numinous elements in the literature, described as a construct with two orientations, intrinsic and extrinsic. The former is the internal way in which a person experiences their religion, which produces the internalization of its doctrines and how they apply them, while the extrinsic involves interests associated with acquiring benefits from religion, such as gaining recognition, acceptance, or emotional security (Allport & Ross, 1967; Doane et al., 2014). According to Park (2021), this form of religious orientation is, at the same time, subdivided into social extrinsic and personal extrinsic; the former aims to use religion to achieve recognition and economic status, while the latter is associated with using religion to achieve personal ends (security, peace of mind). However, the same author argues that the line between the two is very blurred.
Although all three orientational forms confer benefits, intrinsic orientation has the greatest effect on mental health, as it emphasizes the individual's inner world (Doane et al., 2014). It involves developing genuine faith, a sense of God's help in daily life, hope for eternal life, and the ability to overcome frustration stemming from experienced failures (García-Alandete et al., 2019; Lavric & Flere, 2011). Intrinsic orientation helps to reduce identity confusion crises in believers while promoting psychological well-being (Sõzer & Eskin, 2023).
An inevitable discussion in the face of such evidence is whether the numinous experience produces a differential effect on mental health or the reduction of psychological distress in comparison with non-believers, or with those who, although believers, do not participate in religious practices. It has been observed that in the group of believers, there is a negative linear relationship with depression, mediated by diverse elements linked to spirituality and faith, such as religious coping, the feeling of divine consolation, or the granting of meaning to existence. Whereas in non-believers, the relationships with psychological distress do not necessarily follow linear logic (Magin et al., 2021). Different coping mechanisms in the face of adversity have also been reported among believers and non-believers (Kira et al., 2021), although analyses of these phenomena among practicing believers and non-believers are less common.
Articulation between Numinous Constructs, Religious Crisis, and Psychological Distress
The psychology of spirituality indicates that the experience of being connected to the transcendent has a positive impact on all dimensions of life, resulting in decreased psychological stress, increased positive self-image, and strengthened axiological dimensions (Urchaga-Litago et al., 2019). Studies highlight the importance of religious identity, as it helps people interpret destabilizing events in a positive, non-catastrophic way (De Bruin-Wassinkmaat et al., 2021; Dilmaghani, 2017; Schiro et al., 2021). In addition, religious orientation brings subjective well-being, plays a mediating role vis-à-vis the meaning of life, and impacts mental health (Mazloomy et al., 2016; You & Lim, 2018). This religious orientation may be reflected in participation in group practices, including collective spiritual rituals that involve social contact and integration with the community.
Thus, religious participation in worship activities is an important element under consideration, as the expression of faith does not always imply attachment to collective cultic practices. Participating in religious activities includes engaging in community rituals, such as p raye r, reading religious texts, and attending services (Andrus, 2022). These settings also provide opportunities for social contact, which in turn offers access to other benefits, such as social recognition and support (Park, 2021). Religious participation helps people build friendly ties, provided that these ties are linked to cultic activities (Foh et al., 2023), and integration into the religious group can bolster self-esteem by fostering a sense of social acceptance (Chun & Kei, 2023).
This dynamic between the psychological and the spiritual also has a negative side, i.e., it can lead to dysfunctionality or individual and social difficulties, including the experience of psychological distress. This is understood as a state of suffering manifested by feelings of sadness, hopelessness, loss of interest, and restlessness. It is associated with somatic symptoms that are consequent to a stressful event (Flesia et al., 2023). One of the triggers of psychological distress is religious crisis (Fox & Piedmont, 2020), which refers to a set of negative thoughts and conflicts related to spirituality, religious beliefs, and practices. This may involve questions about morality, existential doubts, and the meaning of life, both personally and in relation to other members of the religious community or different traditions. In addition, it may involve questions about relationships with supernatural agents within spiritual and religious ideologies (Gilbertson et al., 2022). In this sense, religious crisis involves tensions related to the transcendent, characterized by the belief that God disapproves of them because he is angry, and this feeling is reinforced by the community's lack of acceptance of the person (Piedmont & Wilkins, 2020).
The emotional dimension is relevant in this scenario, since believers' closeness or remoteness to God elicits emotional responses, whether or not they participate in religious activities, as exemplified by congregating. Recent evidence indicates that people experience both positive and negative emotions toward God, some of which conflict, shaping particular interpretations of the relationship with God. Thus, emotions such as fear and guilt may be common when confronting the prospect of estrangement from one's religion, or guilt may be assumed as a means of conforming to God's rules (Gennerich & Huber, 2021). Anger toward God has also been described as a negative religious coping emotion associated with difficulties in resolving adverse situations (Ashouri et al., 2016).
Religious struggles or crises lead to a deterioration of psychological well-being, favoring the appearance of mental health problems such as anxiety and depression (Bockrath et al., 2022). In their findings, Piedmont and Wilkins (2020) warn of the importance of knowing a person's religious orientation when providing psychological care to obtain relevant information that helps counteract the psychological distress the person experiences as a result of the religious crisis.
Current Study
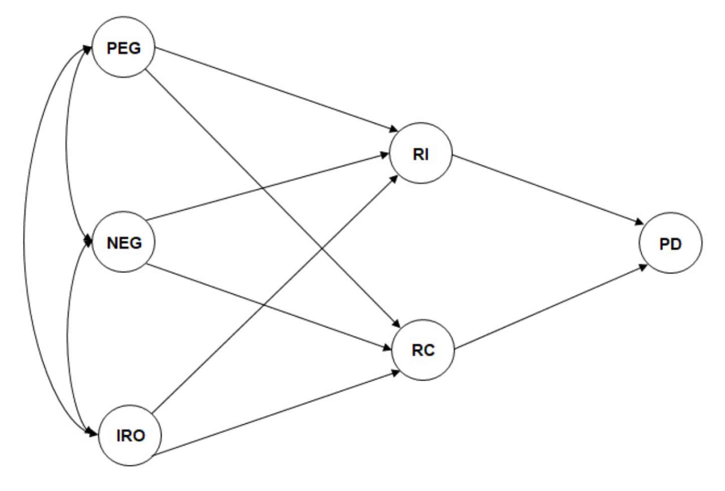
The variables defined in this research were religious involvement (RI), religious crisis (RC), intrinsic religious orientation (IRO), positive emotions toward God (PEG), negative emotions toward God (NEG), and psychological distress (PD). Emotions toward God and religious orientation were used as exogenous variables. Differential effects of the numinous constructs were expected. On the one hand, we expected positive emotions toward God and intrinsic religious orientation to positively influence social participation and negatively influence religious distress, whereas the opposite was expected for negative emotions toward God (Figure 1).
In turn, participation and religious crisis were expected to influence the experience of psychological distress differentially, with a positive effect of crisis assumed to increase distress, whereas religious participation was expected to reduce psychological distress. Both emotions toward God and intrinsic religious orientation were assumed to affect psychological distress with the mediation of religiosity, represented in religious participation and crisis. However, it is assumed that these influencing relationships vary or are modified by participants' religious practice.
Figure 1. Hypothesized Relationship Model
In summary, this study appeals to the interdisciplinary nature of psychology to address numinous constructs in order to understand their participation in the experience of human well-being or discomfort. The scope of the results is to contribute to understanding how people do or do not link the sacred to their individual development, and how these experiences provide psychological support and balance. It is expected that this knowledge will contribute to improving prevention, promotion, and mental health care processes by leveraging contributions from spiritual and religious practices.
Method
Design
An explanatory design was conducted using structural equation modeling to explain phenomena by identifying functional effects among variables (Ato et al., 2013).
Participants
The study's analysis model was based on six observed variables: IRO, NEG, PEG, RC, RI, and PD, as well as nine direct path coefficients. Each observed variable has its own error variance, and 15 covariances among the exogenous variables (IRO, NEG, PEG) are estimated. In total, this yields 30 free parameters. According to the rule of thumb of10 participants per parameter (Schreiber et al., 2006), a minimum sample size of 300 participants was suggested. In addition, Kline (2005) recommends a sample size of at least 100 cases per group for multigroup modeling.
Based on these guidelines, a non-probability sample (Etikan & Bala, 2017) consisting of 91 men (n = 24.8%) and 276 women (n=75.2%) with a mean age of 35.1 years (SD = 14.1) was selected. For selection, the inclusion criteria were: being over 18 years of age at the time of the evaluation, willingness to provide information about personal spiritual experiences, and availability of time to complete the questionnaires.
All participants identified themselves as believers in God and as Christians. Most reported religious affiliation (n = 345, 94%), especially evangelicals (n = 220, 59.9%), Catholics (n = 95, 25.8 %), or other affiliations (n = 30, 8.1 %). A small group declared themselves believers but had no religious affiliation (n = 22, 6%). Overall, 67.6% (n = 248) declared themselves practicing believers and 32.4% (n = 119) non-practicing believers.
Instruments
Assessment of Spirituality and Religious Sentiments (ASPIRES) questionnaire. Originally developed by Piedmont (2004), this study used the version adapted in Ibero-America by Simkin (2017), which offers favorable psychometric properties (x2/gl=7067.541[253], NNFI = .94, CFI = .95, IFI = .95). In addition, this version has been successfully used in studies on religiosity, spirituality and mental health applied with Colombian population (Cano & Quintero, 2020). The test comprises 35 items, divided into two sections, to assess the constructs of religious sentiments and spiritual transcendence. For the purposes of this study, the first section was used, comprising 12 items that assess two dimensions: religious involvement (RI; items 1-8) and religious crisis (RC; items 9-12). In the sample of this study, the instrument showed adequate psychometric fit (x2/gl = 138.140/53, TLI = .980, CFI = .984, GFI = .996, SRMR = .070, RMSEA [CI 90 %] = .066 [.053-.080]; αRI = .874, ωRI = .884; αRC = .736, ωRC = .744).
Age Universal I-EScale-12 (Maltby, 2002). We used the version adjusted for the Colombian population by Cano and Quintero (2020), who validated the scale within the framework of a broader study to predict mental health based on religiosity and spirituality. This brief questionnaire is composed of 12 items measuring three orientational forms toward religion: intrinsic orientation (items 1 to 6; α=.936, ω=.936), extrinsic-social orientation (items 1 to 9; α = .917, ω = .917), and extrinsic-personal orientation (items 10 to 12; α =.822, ω =.827). The overall internal consistency of the instrument scores is high (α = .914, ω = .918) (Cano & Quintero, 2020). In the sample of the present study, the psychometric performance of the instrument was appropriate (x2/gl = 88.340/51, TLI = .993, CFI = .991, GFI = .996, SRMR = .056, RMSEA [CI 90%] = .045 [.028-.060]).
Emotions toward God. We employed the measurement method proposed by Gennerich and Huber (2021), based on seven questions taken from the Inventory of Emotions Towards God (EtG) (Huber & Richard, 2010), in which participants are asked about the emotions experienced toward God or the Divine (How often do they experience the following emotions toward God or the Divine?). Respondents answer each emotion separately on a five-point Likert-type scale (1 = never, 5= very often). The emotions analyzed are Security, Gratitude, Awe, Deliverance from guilt, Anger, Fear, and Guilt. Gennerich and Huber (2021) used single items to measure emotions independently, although in the original factor model, these emotions were grouped into positive and negative emotions (x2=2.48, gl =1, p < .05; CFI = .98, RMSEA=.042). For the purposes of this study, the first four emotions were grouped as positive toward God (α = .671, ω = .683), and the remaining three as negative (α = .705, ω = .706).
General Health Questionnaire-12 (GHQ-12). The Colombian adaptation (Ruiz et al., 2017) of the Goldberg GHQ (Goldberg & Williams, 1988; Goldberg et al., 1997) was used. This version of the questionnaire consists of 12 items and provides a unidimensional measure of psychological distress. The Colombian validation reports good levels of validity (S-Bx2 [df] = 603.98 [54], CFI = .98, NNFI = .98, RMSEA [90% CI] .079 [.073, .085], SRMR .05) (Ruiz et al., 2017). In this study, internal consistency was good (α = .854, ω = .859).
Procedure
The sample was selected by distributing the instruments via an online form, whose link was shared with various religious congregations and the general population, allowing those who wished to do so to complete the instruments. The form guaranteed anonymity and privacy. The sample selection was conducted in full compliance with the ethical guidelines for research involving human subjects and the guidelines established in Law 1090, which govern the professional and research activities of psychology in Colombia.
Ethical Considerations
The development of this study conformed to compliance with the international guidelines contemplated in the Declaration of Helsinki (Asociación Médica Mundial, 2017), as well as the standards defined in Law 1090 of the Republic of Colombia (Congreso de la República de Colombia, 2006). This law dictates the ethical and deontological code for the practice of psychology, including measurement, evaluation, and research activities with human beings. The study protocol was reviewed by the psychology research committee of the Corporación Universitaria Reformada and subsequently approved by the research committee of the School of Social Sciences and Education, which determined a low level of risk to participants. Given its methodological structure, the study is considered to pose no risk to participants, in accordance with Article 11 of Resolution 8430 of 1993 of the Colombian Ministry of Health (Ministerio de Salud de Colombia, 1993).
The study ensured participants' anonymity, the confidentiality of the information obtained, and free participation, for which informed consent was obtained in accordance with the ethical guidelines established by the American Psychological Association (2017). Participation in the study did not involve economic benefits for the informants.
Statistics Analysis
Initially, descriptive analyses of the variables were conducted using appropriate normality tests, with results stratified by self-reported practice status (practicing vs. non-practicing believers). The analysis using Mardia's coefficients did not provide sufficient evidence to support multivariate normality (Skewness=3.37, X2 [56]=206, p < .001; Kurtosis=54.67, z = 6.52, p < .001). Subsequently, relationships between variables were calculated controlling for the effect of religious practice by partial correlation, and finally, functional relationships were tested using multigroup structural equation modeling (SEM).
For their calculations, the Maximum Likelihood (ML) method was used, following the recommendations in the literature. It has been shown that structural equation modeling is robust to mild to severe non-normality when the ML method is used with samples of 100 or more observations (Lei & Lomax, 2005). In these circumstances, it is assumed that the Chi-square statistic is the least robust index; therefore, the calculation of the Normed Fit Index (NFI), Nonnormed Fit Index (NNFI), and Comparative Fit Index (CFI) is recommended (Lei & Lomax, 2005). In addition, the Tucker-Lewis Index (TLI) was calculated. In turn, after a simulation study with data without multivariate normality, Dogan (2020) recommends that the ML method can be used if sample sizes greater than 250 observations are used and the Adjusted Goodness of Fit Index (AGFI), Goodness of Fit Index (GFI), and Root Mean Square Error of Approximation (RMSEA) measures are calculated to guarantee the adequate behavior of the models.
Thus, the following measures of fit were included in the calculated models: Chi-square degrees of freedom (expected values not significant); RMSEA (expected values < .80 with 95% confidence intervals); CFI, NFI, NNFI, GFI, AGFI (all with acceptable values > .90 and good > .95). In addition, Root Mean Square Residuals (SRMR) were calculated (acceptable values < 1 and good < .05). Data analysis was accomplished with the jamovi 2.3 program (The jamovi Project, 2022) employing the semlj - SEM 1.1.6 (Gallucci & Jentschke, 2021) module based on lavaan.
Results
The descriptive results for the variables analyzed are presented in Table 1, where they are discriminated by each group of believers, along with the respective confidence intervals for each measure. According to the data, although non-practicing believers have lower levels of negative emotions toward God, they are the group with the highest mean levels of psychological distress. Among practicing believers, positive emotions related to God are more common, as are intrinsic religious orientations. This group reports higher levels of religious participation but also the most crises related to their religiosity.
Table 1. Descriptive Results of the Study Variables
Believer |
M [95% CI] |
SD [95% CI] |
S (t.e.) |
K (t.e.) |
|
RI |
Practicing |
39.23 [39.98, 38.48] |
6.04 [6.65, 5.43] |
-.916 (.155) |
.780 (.308) |
Non-practicing |
25.42 [26.69, 24.14] |
7.08 [7.90, 6.27] |
.108 (.222) |
-.406 (.440) |
|
RC |
Practicing |
7.036 [7.349, 6.724] |
2.50 [2.69, 2.31] |
.565 (.155) |
-.344 (.308) |
Non-practicing |
8.65 [9.12, 8.18] |
2.63 [2.86, 2.34] |
-.110 (.222) |
-.839 (.440) |
|
IRO |
Practicing |
25.45 [25.91, 24.99] |
3.70 [4.02, 3.35] |
-.798 (.155) |
.421 (.308) |
Non-practicing |
16.15 [17.12, 15.17] |
5.41 [5.92, 4.88] |
-.156 (.222) |
-.888 (.440) |
|
PEG |
Practicing |
16.96 [17.25, 16.68] |
2.30 [2.48, 2.12] |
-.502 (.155) |
-.429 (.308) |
Non-practicing |
14.80 [15.30, 14.31] |
2.74 [2.98, 2.44] |
.063 (.222) |
-.718 (.440) |
|
NEG |
Practicing |
7.04 [7.37, 6.72] |
2.63 [2.82, 2.45] |
.219 (.155) |
-.778 (.308) |
Non-practicing |
6.91 [7.36, 6.46] |
2.50 [2.73, 2.23] |
.149 (.222) |
-.781 (.440) |
|
PD |
Practicing |
18.50 [19.13, 17.86] |
5.10 [5.51, 4.67] |
.537 (.155) |
-.322 (.308) |
Non-practicing |
22.03 [22.93, 21.13] |
5.02 [5.55, 4.43] |
.133 (.222) |
-.509 (.440) |
*** p < .01, * p < .05, CI = confidence interval, S = skewness, K = kurtosis, (t.e) = (typical error)
Table 2 presents correlations between the variables, controlling for participants' religious practice type (practicing vs. non-practicing). Religious participation shows weak to moderate correlations with the other variables, with the strongest relationship being the positive association with intrinsic orientation. Religious crisis also correlates with all variables, as does psychological distress, whose relationships are direct with crisis and negative emotions, and inverse with the challenge variables.
Table 2. Correlations between Numinous-Type Variables and Psychological Distress
Partial correlations controlling for the effect of the type of religious practice |
|||||
RI |
RC |
IRO |
PEG |
NEG |
|
RC |
-290*** |
— |
|||
IRO |
619*** |
-.257*** |
— |
||
PEG |
394*** |
-.340*** |
.455*** |
— |
|
NEG |
-.151** |
.253*** |
-.083 |
-.018 |
— |
PD |
-197*** |
.333*** |
-.138** |
-.159** |
.177** |
Correlations in the group of practicing believers |
|||||
RI |
RC |
IRO |
PEG |
NEG |
|
RC |
-.408** |
— |
|||
IRO |
.517** |
-.370** |
— |
||
PEG |
.351** |
-.436** |
.496** |
— |
|
NEG |
-.225** |
.263** |
-.111 |
-.103 |
— |
PD |
-.272** |
.341** |
-.151* |
-.190** |
.163* |
RC |
-.092 |
— |
|||
IRO |
.750** |
-.111 |
— |
||
PEG |
.459** |
-.180* |
.412** |
— |
|
NEG |
-.014 |
.233* |
-.045 |
.139 |
— |
PD |
-.062 |
.317** |
-.126 |
-.106 |
.209* |
Note. ** Two-tailed significance: * * p < .01, * * * p < .001. Controlling for religious practice
Subsequently, SEM analysis was applied, differentiating the results by participants' religious practice (practicing vs. non-practicing) to examine the possible effect of this variable. A review of the indicators of the model obtained allows us to assume an acceptable overall level of fit (X = 17.3, gl = 8, p = .027; X2/gl = 2.16, RMSEA = .080, [95% CI = .026, .131], CFI = .972, TLI = .915, NFI = .951, NNFI = .915, GFI = .989, AGFI = .928, SRMR = .032). Table 3 presents the summary data for the practicing believers group, and Figure 2 presents the path diagram visualizing the path analysis.
Table 3. Summary of Data for the SEM of the Group of Practicing Believers
95 % CI |
||||||||
Dependent |
Predictor |
Estimate |
SE |
Lower |
Upper |
β |
z |
p |
PD |
RI |
-.24526 |
.1133 |
-.4636 |
-.0341 |
-.16022 |
-2.166 |
.030 |
PD |
RC |
.28563 |
.0691 |
.1485 |
.4216 |
.27802 |
4.131 |
< .001 |
RC |
IRO |
-.31000 |
.0983 |
-.5043 |
-.1100 |
-.18788 |
-3.155 |
.002 |
RC |
NEG |
.19254 |
.0560 |
.0818 |
.2989 |
.20881 |
3.436 |
< .001 |
RC |
PEG |
-.36184 |
.0755 |
-.5147 |
-.2125 |
-.32151 |
-4.792 |
< .001 |
RI |
IRO |
.48974 |
.0755 |
.3531 |
.6456 |
.44224 |
6.486 |
< .001 |
RI |
NEG |
-.10154 |
.0416 |
-.1854 |
-.0213 |
-.16407 |
-2.441 |
.015 |
RI |
PEG |
.08686 |
.0503 |
-.0181 |
.1824 |
.11499 |
1.725 |
.085 |
Summary of indirect effects |
||||||||
95 % CI |
||||||||
Label |
Indirect |
Estimate |
SE |
Lower |
Upper |
β |
z |
p |
IE1 |
IRO == RC == PD |
-.089 |
.036 |
-.179 |
-.034 |
-.052 |
-2.479 |
.013 |
IE2 |
IRO= RI = PD |
-.120 |
.061 |
-.247 |
-.017 |
-.071 |
-1.976 |
.048 |
IE3 |
NEG = RC == PD |
.055 |
.022 |
.021 |
.117 |
.058 |
2.450 |
.014 |
IE4 |
NEG = RI |
.025 |
.014 |
.005 |
.062 |
.026 |
1.798 |
.072 |
IE5 |
PEG = RC == PD |
-.103 |
.035 |
-.190 |
-.048 |
-.089 |
-2.986 |
.003 |
IE6 |
PEG = RI = PD |
-.021 |
.018 |
-.072 |
.002 |
-.018 |
-1.197 |
.231 |
RI = religious involvement, RC = religious crisis, IRO = intrinsic
religious orientation,
NEG = negative emotions toward God, PEG = positive emotions toward God, PD = psychological distress, CI confidence interval.
Figure 2. Path Diagram of the Group of Practicing Believers
* p < .05, ** p < .01, * * * p < .001, ns = not significant
RI = religious involvement, RC = religious crisis, IRO = intrinsic religious orientation,
NEG = negative emotions toward God, PEG = positive emotions toward God,
PD = psychological distress, CI = confidence interval.
The analysis corroborates the initial idea of a direct relationship between intrinsic orientation and religious participation, and an inverse relationship with religious crisis. In the case of negative emotions, the role is the inverse: they increase the crisis and reduce religious participation. The effect of positive emotions toward God on the latter is discarded. Among practicing believers, the expected differential effects of religious participation and religious crisis on well-being are confirmed: religious participation reduces well-being, whereas religious crisis increases it.
Table 4 summarizes the results for non-practicing believers, and Figure 3 presents the path diagram for this group. The data show important differences in the functional relationships between the variables: in this group, intrinsic orientation has no effect on the religious crisis, nor does it have an indirect effect on discomfort. Despite its strong association with religious participation, this variable does not account for discomfort.
In this group of participants, psychological distress is explained by the direct effect of the religious crisis, which also mediates the effect of negative emotions toward God. In both cases, the negative experiences experienced toward God and religion have an impact on the increase in the experience of distress.
Table 4. Summary of Data for the SEM of the Group of Non-Practicing Believers
95 % CI |
||||||||
Dependent |
Predictor |
Estimate |
SE |
Lower |
Upper |
β |
z |
p |
PD |
RI |
-.04311 |
.1285 |
-.2907 |
.2039 |
-.03333 |
-.336 |
.737 |
PD |
RC |
.30402 |
.0861 |
.1408 |
.4735 |
.31348 |
3.533 |
<.001 |
RC |
IRO |
-.01409 |
.1329 |
-.2711 |
.2494 |
-.01186 |
-.106 |
.916 |
RC |
NEG |
.26711 |
.0924 |
.0819 |
.4465 |
.26206 |
2.892 |
.004 |
RC |
PEG |
-.21079 |
.1147 |
-.4250 |
.0137 |
-.21208 |
-1.837 |
.066 |
RI |
IRO |
.60081 |
.0584 |
.4970 |
.7322 |
.67479 |
1.290 |
<.001 |
RI |
NEG |
-.00689 |
.0470 |
-.1065 |
.0796 |
-.00902 |
-.147 |
.884 |
RI |
PEG |
.13572 |
.0493 |
.0380 |
.2327 |
.18211 |
2.750 |
.006 |
Summary of indirect effects |
||||||||
95 % CI |
||||||||
Label |
Indirect |
Estimate |
SE |
Lower |
Upper |
β |
z |
p |
IE7 |
IRO == RC =PD |
-.004 |
.042 |
-.093 |
.079 |
-.004 |
-.102 |
.919 |
IE8 |
IRO == RI == PD |
-.026 |
.076 |
-.167 |
.124 |
-.022 |
-.340 |
.734 |
IE9 |
NEG == RC == PD |
.081 |
.038 |
.024 |
.176 |
.082 |
2.147 |
.032 |
IE10 |
NEG == RI == PD |
.000 |
.007 |
-.012 |
.016 |
.000 |
.045 |
.964 |
IE11 |
PEG == RC == PD |
-.064 |
.041 |
-.166 |
.000 |
-.066 |
-1.576 |
.115 |
IE12 |
PEG == RI == PD |
-.006 |
.020 |
-.057 |
.025 |
-.006 |
-.299 |
.765 |
RI = religious involvement, RC = religious crisis, IRO = intrinsic religious
orientation,
NEG = negative emotions toward God, PEG = positive emotions toward
God, PD = psychological distress, CI = confidence interval
Figure 3. Path Diagram of the Group of Non-Practicing Believers
* p < .05, ** p < .01, * * * p < .001, ns not significant
RI = religious involvement, RC = religious crisis, IRO = intrinsic religious orientation, NEG = negative emotions toward God,
PEG = positive emotions toward God, PD = psychological distress, CI = confidence interval.
Discussion
The scientific community has recognized that numinous elements (religious and spiritual) tend to have a positive effect on mental health and well-being, however, there is still not a complete and timely theoretical model that explains this relationship, so it is still necessary to generate empirical evidence also considering the role of variables that moderate or mediate it (Ashouri et al., 2016). This task is not straightforward, and there is likely no single model capable of integrating all the involved edges.
In this study, we sought to identify the functional mechanisms by which religious and spiritual factors can increase or reduce psychological distress. The data found offer valuable contributions in this regard. As this study developed, it was expected that intrinsic orientation would have a positive effect on religious participation and a negative effect on religious crisis.
The results are consistent with this hypothesis but show differential mechanisms across the groups compared. Among practicing believers, these assumptions are sustained; thus, intrinsic orientation has a positive effect on religious participation and helps reduce feelings of religious crisis. Among non-practicing believers, it also influences decisions to congregate or engage in cultic practices, but does not help reduce the crisis.
Intrinsic orientation implies that religion becomes the most important and deepest motive and value for the person (Park, 2021), so believers make their religious experience their life path; they do not seek a reward, but they receive it nonetheless. Among non-practitioners, this dynamic does not occur because the decision to join a religious practice is usually driven by the desire for profit, which disconnects them from the true meaning of spirituality (Andrus, 2022; Chun & Key, 2023; Park, 2021).
To a large extent, religious leaders and religions in general play a clear role in this, as they tend to emphasize external norms and appearances and pay little attention to the basic doctrines that underpin the meaning and purpose of life (Andrus, 2022). This may also play a role in intrinsic orientation influencing religious participation, but not generating effects on the experience of crisis in non-practicing believers.
Additionally, religious participation does not show significant effects among non-practicing believers. It is natural that, in those who do not practice their religion, religious participation does not stand out as a variable likely to have an impact on the subjective experience of psychological distress. In this case, it aligns with previous studies indicating that participation in religious services does not necessarily yield significant health benefits (Ai et al., 2014). However, this effect of participation depends on how people experience their creed, since among practicing believers, religious participation appears to be an important factor in reducing distress and even to mediate the effects of intrinsic orientation and negative emotions toward God. For a couple of decades, the literature has spread the idea that obtaining social support is one of the mechanisms underlying religious participation (Oman & Thoresen, 2002), and, with this, it is feasible to explain its negative effect on psychological distress.
Emotions experienced toward God play a striking role in the models of analysis. Our data point out that emotional experiences such as anger, guilt, and shame are negatively related to religious participation in practicing believers. This coincides with reports from meta-analytic reviews in which detrimental forms of coping based on emotions such as anger toward God or the church have been shown to be related to some psychological problems, impaired health, and inadequate resolution of negative events (Ashouri et al., 2016).
This negative emotionality has no effect on the religious participation of non-practicing believers; rather, in both groups, such emotions account for feelings of religious crisis. The root of this may lie in the personal interpretations that believers give to their emotions about God, as well as in the very source of such emotions, Gennerich and Huber (2021) showed how the subjective appraisal of remoteness from God can lead to feelings of guilt even among those who follow the orientations of their faith, which may explain why those who practice their religion and participate in it also often conceive of negative emotions toward God. Similarly, Ellison and Lee (2010) have shown that the relationship with God can be experienced problematically and that it reflects crises more acutely when people face stressful situations. Thus, they may perceive God as distant, indifferent to their needs, doubt his power, or even experience guilt for believing that God judges them for their sins or lack of spirituality.
Interestingly, positive emotions do not motivate practicing believers to participate in faith-related activities, whereas they do among non-practicing believers. This group seems more willing to participate in cultic activities when the emotional charge related to their idea of God and the relationship they have built with Him is positive, while in practitioners, the inclination to participate depends on their personal experience of religion, that is, on their intrinsic orientation. In addition, positive emotions contribute to improving the religious crisis experienced by practitioners, but no significant effect is observed among non-practitioners.
This study faces some limitations, including the need to expand the sample to include multiple religions or multicultural populations, as there may be variation in the effects identified. Also, it is necessary to have more balanced samples in terms of the number of men and women studied to ensure comparisons that can shed light on the level of invariance of the measurements, since some evidence has shown how the effects of variables such as intrinsic orientation can be differential according to sex (Chun & Kei, 2023). This also implies a greater balance in the number of participants analyzed per group to improve precision in comparing results between believers and nonbelievers.
Added to this is the importance of considering the effect of other associated variables such as individual differences, insofar as personality characteristics may represent a valuable source of influence on the experience of numinosity and its articulation with psychological well-being and with people's social adaptation (Stewart-Sicking & Piedmont, 2022). Finally, this study has explored a normotypic population without including in the analyses clinical groups in which the experience of psychological distress represents problems of social or personal functionality, so it is important to extend the application of the analysis models to these groups in order to find evidence on the role of the numinous in the protection or enhancement of clinically significant experiences.
In summary, among non-practicing believers, the religious crisis increases psychological distress and also mediates the positive effect of negative emotions toward God, without finding in the analysis model of this group any effect of spiritual and religious variables that contribute to the reduction of distress. Practicing believers, on the other hand, find in religious participation a variable that reduces distress and mediates the positive effects of intrinsic orientation and the effects of negative emotions. Identifying the explanatory mechanisms underlying both positive and negative relationships remains an ongoing endeavor in psychology and related disciplines, as it can elucidate these phenomena and inform strategies for social and psychotherapeutic interventions.
Practical Implications
The findings of this study have practical implications relevant to therapeutic and clinical settings. The effects of intrinsic orientation on religious involvement and the experience of psychological distress suggest that therapists should take patients' religious beliefs and practices into consideration when designing treatments. In individuals with a strong intrinsic orientation, interventions may benefit from integrating spiritual and therapeutic planning. In non-practitioners, exploration of their spiritual disconnection may contribute to finding markers related to psychological distress.
Evidence demonstrating the role of religious participation in improving psychological distress among practicing believers suggests that linking psychotherapy with access to spiritual support groups may contribute to fostering support networks that enhance the effects of therapy. At the same time, awareness of variations in religious motivations between those who practice their faith and those who do not cautions therapists about the importance of showing sensitivity to such differences in addressing distress. This requires that therapeutic plans be flexible and adaptive, recognizing that, in addition to the technical guidelines that govern the clinical process, the patient's recovery may benefit from integrating spiritual experiences.
In this context, the analysis of negative emotions regarding one's beliefs and the presence of a religious crisis plays a key role in identifying alternative therapeutic paths. Therapists may appeal to the exploration of fundamentalist beliefs or ingrained ideas of guilt, resentment, or anger derived from religious experiences, which may contribute to the emergence or sustaining of the symptoms experienced.
In conclusion, the results of this study provide empirical evidence on the effects of numinous on psychological distress and, at the same time, constitute a valuable tool for improving clinical practice or exploring holistic alternatives to care.
Data Availability
Access to the databases can be obtained by contacting the lead author directly.
Conflict of Interest Statement
The authors declare that they have no conflicts of interest.
Acknowledgments
The authors express their gratitude to the community leaders who supported the study by providing access to potential participants.
References
Ai, A., Aisenberg, E., Weiss, S., & Salazar, D. (2014). Racial/Ethnic Identity and subjective physical and mental health of Latino Americans: An asset within? American Journal of Community Psychology, 53(1-2), 173-184. https://doi.org/10.1007/s10464-014-9635-5
Allport, G., & Ross, J. (1967). Personal religious orientation and prejudice. Journal of Personality and Social Psychology, 5(4), 432-443. https://doi.org/10.1037/h0021212
American Psychological Association [APA]. (2017). Ethical principles of psychologists and code of conduct. https://www.apa.org/ethics/code
Andrus, L. (2022). Intrinsic and extrinsic religious orientations and the development of emerging adults. Family Perspectives,3(1), 1. https://scholarsarchive.byu.edu/familyperspectives/vol3/iss1/1
Ashouri, F., Hamadiyan, H., Nafisi, M., Parvizpanah, A., & Rasekhi, S. (2016). The relationships between religion/ spirituality and mental and physical health: A review. International Electronic Journal of Medicine, 5(2), 28-34. https://ddj.hums.ac.ir/Article/iejm-36
Asociación Médica Mundial [AMM]. (2017). Declaración de Helsinki de la AMM - Principios éticos para las investigaciones médicas en seres humanos. https://www.wma.net/es/policies-post/declaracion-de-helsinki-de-la-amm-principios-eticos-para-las-investigaciones-medicas-en-seres-humanos/
Ato, M., López, J., & Benavente, A. (2013). Un sistema de clasificación de los diseños de investigación en psicología. Anales de Psicología, 29(3), 1038-1059. https://dx.doi.org/10.6018/analesps.293.178511
Bockrath, M., Pargament, K., Wong, S., Harriott, V., Pomerleau, J., Homolka, S., Chaudhary, Z. B., & Exline, J. (2022). Religious and spiritual struggles and their links to psychological adjustment: A meta-analysis of longitudinal studies. Psychology of Religion and Spirituality, 14(3), 283-299. https://doi.org/10.1037/rel0000400
Cano, M., & Quintero, H. (2020). Religiosidad, espiritualidad y salud mental. Sello Editorial SedUnac.
Congreso de la República de Colombia. (2006, September 6). Ley 1090 de 2006: Por la cual se reglamenta el ejercicio de la profesión de Psicología, se dicta el Código Deontológico y Bioético y otras disposiciones [Law]. Diario Oficial No. 46.383. https://www.funcionpublica.gov.co/eva/gestornormativo/norma.php?i=66205
Chun, A., & Kei, J. (2023). Effects of intrinsic and extrinsic religiosity on well-being through meaning in life and its gender difference among adolescents in Hong Kong: A mediation study. Current Psychology, 42, 7171-7181. https://doi.org/10.1007/s12144-021-02006-w
De Bruin-Wassinkmaat, A., de Kock, J., Visser-Vogel, E., Bakker, C., & Barnard, M. (2021). Influencing contextual factors in the religious identity development of strict reformed-raised emerging adults in the Netherlands. Religious Education, 116(4), 383-398. https://doi.org/10.1080/00344087.2021.1939546
Diego, R., Escortell, J., & González, E. (2020). La dimensión transpersonal de la espiritualidad: trascender mediante el arte, un recorrido histórico. Revista Humanidades, 10(2), 1-16. https://doi.org/10.15517/r1.v10i2.41743
Dilmaghani, M. (2017). Importance of religion or spirituality and mental health in Canada. Journal of Religion and Health, 57(3), 120-135. https://doi.org/10.1007/s10943-017-0385-1
Doane, M., Elliott, M., & Dyrenforth, P. (2014). Extrinsic religious orientation and wellbeing: Is their negative association real or spurious? Review of Religious Research, 56(1), 45-60. https://doi.org/10.1007/s13644-013-0137-y
Dogan, Í. (2020). A simulation study comparing model fit measures of structural equation modeling with multivariate contaminated normal distribution. Communications in Statistics - Simulation and Computation, 51(5), 2526-2536. https://doi.org/10.1080/03610918.2019.1698745
Ellison, C. G., & Lee, J. (2010). Spiritual struggles and psychological distress: Is there a dark side of religion? Social Indicators Research, 98, 501-517. https://doi.org/10.1007/s11205-009-9553-3
Etikan, I., & Bala, K. (2017). Sampling and Sampling Methods. Biometrics & Biostatistics International Journal, 5(6), 00149. https://doi.org/10.15406/bbij.2017.05.00149
Flesia, L., Adeeb, M., Waseem, A., Helmy, M., & Monaro, M. (2023). Psychological distress related to the COVID-19 pandemic: The protective role of hope. European Journal of Investigation in Health, Psychology and Education, 13(1), 67-80. https://doi.org/10.3390/ejihpe13010005
Foh, H., Aizan, T., Ibrahim, R., & Fazdillah, M. (2023). The moderating roles of intrinsic and extrinsic religiosity on the relationship between social networks and flourishing: A study on community-dwelling widowed older adults in Malaysia. Healthcare, 11(9), 1300. https://doi.org/10.3390/healthcare11091300
Fox, J., & Piedmont, R. (2020). Religious crisis as an independent causal predictor of psychological distress: Understanding the unique role of the numinous for intrapsychic functioning. Religions, 11(329), 1-18. https://doi.org/10.3390/rel11070329
Gallardo-Peralta, L., & Sánchez-Moreno, E. (2020). Espiritualidad, religiosidad y síntomas depresivos en personas mayores del norte de Chile. Terapia Psicológica, 38(2), 169-187. http://dx.doi.org/10.4067/S0718-48082020000200169
Gallucci, M., & Jentschke, S. (2021). SEMLj: Structural equation models in jamovi (Version 1.1.6) [Computer software]. https://semlj.github.io/
García-Alandete, J., Rubio-Belmonte, C., & Soucase-Lozano, B. (2019). The Revised Religious Orientation Scale among Spanish Catholics: Structural validity and internal consistency of a 21-item model (JCR). Revista Universitas Psychologica, 18(3), 1-12. https://doi.org/10.11144/Javeriana.upsy18-3.rosr
Gennerich, C., & Huber, S. (2021). On the relationship of value priorities with the centrality of religiosity and a variety of religious orientations and emotions. Religions, 12(3), 157. https://doi.org/10.3390/rel12030157
Gilbertson, M. K., Brady, S. T., Ablorh, T., Logel, C., & Schnitker, S. A. (2022). Closeness to God, spiritual struggles, and wellbeing in the first year of college. Frontiers in Psychology, 31, 742265. https://doi.org/10.3389/fpsyg.2022.742265
Goldberg, D., & Williams, P. (1988). A user'sguide to the General Health Questionnaire. NFER-Nelson.
Goldberg, D., Gater, R., Sartorius, N., Ustun, T., Piccinelli, M., Gureje, O., & Rutter, C. (1997). The validity of two versions of the GHQin the WHO study of mental illness in general health care. Psychological Medicine, 27(1), 191-197. https://www.doi.org/10.1017/s0033291796004242
González-Rivera, J. (2019). Espiritualidad a lo largo de la vida: sus implicaciones para la psicología. In D. Pérez, A. Rodríguez, I. Serrano-García, J. Serrano, R. Díaz, & S. Pérez (Eds.), Desarrollo Humano: Travesía de Oportunidades y Retos (pp. 291-309). Asociación de Psicología de Puerto Rico. https://n9.cl/nz16x
Huber, S., & Richard, M. (2010). The Inventory of Emotions Towards God (EtG): Psychological valences and theological issues. Review of Religious Research, 52(1), 21-40. https://www.jstor.org/stable/20778545
Kira, I., Òzcan, N., Shuwiekh, H., Kucharska, J., Al-Huwailah, A., & Bujold-Bugeaud, M. (2021). Mental health dynamics of interfaith spirituality in believers and non-believers: The two circuit pathways model of coping with adversities: Interfaith spirituality and will-to exist, live and survive. Psychology, 12(6), 992-1024. https://doi.org/10.4236/psych.2021.126060
Kline, T. (2005). Psychological Testing: A practical approach to design and evaluation. Sage Publications. https://doi.org/10.4135/9781483385693
Lavric, M., & Flere, S. (2011). Intrinsic religious orientation and religious rewards: An empirical evaluation of two approaches to religious motivation. Rationality and Society, 23(2), 217-233. https://doi.org/10.1177/1043463111404670
Lei, M., & Lomax, R. (2005). The effect of varying degrees of nonnormality in structural equation modeling. Structural Equation Modeling: A Multidisciplinary Journal, 12(1), 1-27. https://www.doi.org/10.1207/s15328007sem1201_1
Magin, Z., David, A., Carney, L., Park, C., Gutierrez. I., & George., L. (2021). Belief in God and psychological distress: Is it the belief or certainty of the belief? Religions, 12(9), 757. https://doi.org/10.3390/rel12090757
Maltby, J. (2002). The Age Universal I-E Scale-12 and Orientation Toward Religion: Confirmatory Factor Analysis. The Journal of Psychology, 136(5), 555-560. https://doi.org/10.1080/00223980209605550
Mazloomy, S., Ehrampoush, M., Fallahzadeh, H., Tabei, S., Nami, M., Namavar, B., Shayan, A., & Forouhari, S. (2016). Extrincis or intrincis Religious Orientation may have an impact on mental health. Research Journal of Medical Sciences, 10(4), 323-236. https://doi.org/10.36478/rjmsci.2016.232.236
Ministerio de Salud de Colombia. (1993, October 4). Resolución 8430 de 1993: Por la cual se establecen las normas científicas, técnicasy administrativas para la investigación en salud [Resolution]. https://www.minsalud.gov.co/sites/rid/lists/bibliotecadigital/ride/de/dij/resolucion-8430-de-1993.pdf
Oman, D., & Thoresen, C. E. (2002). Does religion cause health? Differing interpretations and diverse meanings. Journal of Health Psychology, 7(4), 365-380. https://doi.org/10.1177/1359105302007004326
Osamamen, O. (2022). Rudolf Otto concept of religious experience: A religio-philosophical approach. South-South Journal of Humanities and international Studies, 359-368. https://ssjhis.org/wp-content/uploads/2022/08/20-Ru-dolf-Otto-Concept-of-Religious-Experience.pdf
Park, C. (2021). Intrinsic and extrinsic religious motivation: Retrospect and prospect. The International Journal for the Psychology of Religion, 31(3), 213-222. https://doi.org/10.1080/10508619.2021.1916241
Piedmont, R. (2004). Assessment of spirituality and religious sentiments, technical manual. Ellison.
Piedmont, R., & Wilkins, T. (2020). Understanding the psychological soul of spirituality: A guidebook for research and practice (1st ed.). Routledge. https://doi.org/10.4324/9781351164481
Ruiz, F., García-Beltrán, D., & Suárez-Falcón, J. (2017). General Health Questionnaire-12 validity in Colombia and factorial equivalence between clinical and nonclinical participants. Psychiatry Research, 256, 53-58. http://dx.doi.org/10.1016/j.psychres.2017.06.020
Sargeant, S., & Yoxall, J. (2023). Psychology and spirituality: Reviewing developments in history, method and practice. Journal of Religion and Health, 62, 1159-1174 https://doi.org/10.1007/s10943-022-01731-1
Schiro, I., McNamara, C., Coiro, M., & Quickel, E. (2021). Latinx emerging adults' religious identity, ethnic identity, and psychological well-being. Religions, 12(1073), 1-14. https://doi.org/10.3390/rel12121073
Schreiber, J., Nora, A., Stage, F., Barlow, E., & King, J. (2006). Reporting structural equation modeling and con firmatory factor analysis results: A review. The Journal of Educational Research, 99(6), 323-338. https://doi.org/10.3200/JOER.99.6.323-338
Simkin, H. (2017). Adaptación al español de la Escala de Espiritualidad y Sentimientos Religiosos (ASPIRES): La trascendencia espiritual en el modelo de los cinco factores. Universitas Psychologica, 16(2), 267-278. https://doi.org/10.11144/javeriana.upsy16-2.aeee
Sözer, O., & Eskin, M. (2023). Religiosity, identity confusion, and psychological wellbeing in Turkish University students: The moderating role of religious orientation. Journal of Religion and Health, 62, 984-1006. https://doi.org/10.1007/s10943-022-01625-2
Stewart-Sicking, J. A., & Piedmont, R. L. (2022). Spiritual transcendence and psychological time perspective drive religious non-affiliation more than the Big 5 Personality Domains. Religions, 13(5), 419. https://doi.org/10.3390/rel13050419
The jamovi project (2022). jamovi (Version 2.3) [Computer Software]. https://www.jamovi.org
Urchaga-Litago, J., Morán-Astorga, C., & Fínez-Silva, M. (2019). La religiosidad como fortaleza humana. International Journal of Developmental and Educational Psychology, 1(1), 309-316. https://doi.org/10.17060/ijodaep.2019.n1.v1.1429
Vieten, C., Scammell, S., Pilato, R., Ammondson, I., Pargament, K., & Lukoff, D. (2013). Spiritual and religious competencies for psychologists. Psychology of Religion and Spirituality, 5(3), 129-144. https://doi.org/10.1037/a0032699
Vitorino, L., Lucchetti, G., Leão, F., Vallada, H., & Peres, M. (2018). The association between spirituality and religiousness and mental health. Scientific Reports, 8(1), 17233. https://www.doi.org/10.1038/s41598-018-35380-w
You, S., & Lim, S. (2018). Religious orientation and subjective well-being: The mediating role of meaning in life. Journal of Psychology and Theology, 47(1), 34-47. https://doi.org/10.1177/0091647118795180