10.14718/ACP.2025.28.15


Article


Validez factorial y contabilidad del Cuestionario FOCUS-93 en población colombiana:
adaptación cultural y estructura confirmatoria

Factorial Validity and Reliability of the FOCUS-93 Questionnaire in a Colombian Population:
Cultural Adaptation and Confirmatory Structure



Mónica García-Rubiano 1*
Ronald Toro 2
Pedro Antonio Díaz-Funez 3
Miguel Ángel Mañas Rodríguez 4
Sonia Maritza Matabanchoy 5

1 Universidad Católica de Colombia, Bogotá, Colombia
0000-0002-7699-502X

2 Universidad Católica de Colombia, Bogotá, Colombia
0000-0001-6061-3499

3 Universidad de Almería, Almería, España
0000-0002-3268-1459

4 Universidad de Almería, Almería, España
0000-0001-9771-0663

5 Universidad de Nariño, Pasto, Colombia
0000-0002-3681-8440


* Datos de contacto: Av. Caracas # 46-40, Universidad Católica de Colombia. Bogotá, D. C. Colombia.
mgarcia@ucatolica.edu.co


Nota del autor: Proyecto de investigación: Clima organizacional como mediador entre la disposición al cambio y el bienestar eudaimónico de las personas en las organizaciones. Registro institucional: CON0000543. Universidad Católica de Colombia. Las bases de datos se comparten por solicitud expresa al correo electrónico del autor de correspondencia.


Conflicto de intereses: No se reporta conflicto de interés por ninguno de los autores.


Recibido: noviembre 12/2023
Concepto de evaluación: abril 22/2024
Aceptado: julio 31/2025


Cómo citar [APA]: García-Rubiano, M., Toro, R., Díaz-Funez, P. A., Mañas Rodríguez, M. Á., & Matabanchoy, S. M. (2025). Validez factorial y confiabilidad del Cuestionario FOCUS-93 en población colombiana: adaptación cultural y estructura confirmatoria. Acta Colombiana de Psicología, 28, 1-12. https://doi.org/10.14718/ACP.2025.28.15



Resumen

El presente estudio tuvo como objetivo realizar la adaptación cultural y el análisis de la estructura factorial y de la fiabilidad de la versión reducida del test de clima organizacional FOCUS-93 en una muestra de empleados colombianos. La prueba se aplicó a 569 participantes, con una edad promedio de 33.98 años (DE = 11.14, rango: 18-68 años), incluyendo 240 hombres (42.40 %) y 326 mujeres (57.60 %), con tres datos faltantes (0.53 %), y una permanencia media en la empresa reportada de 5.15 años (DE = 6.04). La adaptación cultural se llevó a cabo mediante la evaluación de expertos, y la validación se realizó a través del análisis factorial. Los hallazgos indican que el cuestionario debe expandirse a 14 ítems y respaldan el modelo original compuesto por cuatro dimensiones (apoyo, innovación, orientación y reglas), ya que presentaron los mejores indicadores de ajuste factorial (CFI = 0.99, RMSEA = 0.04) en comparación con otros modelos propuestos. Además, se observaron indicadores adecuados de ajuste estructural (CFI = 0.99, TLI = 0.99, RMSEA = 0.04) tanto en unidimensionalidad y ortogonalidad como en un modelo de segundo orden. La prueba también mostró valores favorables en términos de consistencia interna, lo que respalda su confiabilidad tanto en la evaluación total como en sus subescalas. Finalmente, se analizaron los aspectos teóricos relacionados con la medición del clima organizacional y sus dimensiones con el fin de proporcionar una visión integral de la validez y robustez del instrumento.

Palabras clave: clima organizacional, adaptación cultural, análisis factorial


Abstract

This study aimed to conduct the cultural adaptation and analysis of the factorial structure and reliability of the reduced version of the organizational climate test FOCUS-93 in a sample of Colombian employees. The test was administered to 569 participants, with a mean age of33.98 years (SD=11.14, range: 18-68 years), including 240 men (42.40%) and 326 women (57.60%), with three missing data points (0.53%), and an average reported job tenure of 5.15 years (SD = 6.04). The cultural adaptation was carried out through expert evaluation, and validation was performed using factor analysis. The findings indicate that the questionnaire should be expanded to 14 items and support the original model composed of four dimensions (support, innovation, orientation, and rules), as these showed the best factorial fit indices (CFI = 0.99, RMSEA = 0.04) compared to other proposed models. In addition, adequate indicators of structural fit (CFI = 0.99, TLI = 0.99, RMSEA = 0.04) were observed in both unidimensional and orthogonal structures, as well as in a second-order model. The test also showed favorable values in terms of internal consistency, supporting its reliability in both the total assessment and in its subscales. Finally, theoretical aspects related to the measurement of organizational climate and its dimensions were analyzed in order to provide a comprehensive view of the instrument's validity and robustness.

Keywords: organizational climate, cultural adaptation, factor analysis


Introducción

El clima organizacional es una construcción psicológica que ha demostrado ser un predictor clave del desempeño y la satisfacción laboral (Schneider et al., 2013). Sin embargo, la evaluación de esta variable requiere instrumentos que sean culturalmente pertinentes y psicométricamente válidos en cada contexto (Muñiz et al., 2013). A pesar de la existencia de instrumentos consolidados, como el First Organizational Climate/Culture Unified Search 93 (FOCUS-93) tanto en su versión completa como en versiones abreviadas, no se reportan estudios de validación psicométrica para la población colombiana, lo cual constituye una brecha en la literatura sobre el tema (Cardona-Echeverri & Zambrano-Cruz, 2014). Este estudio responde a la necesidad de contar con una herramienta confiable y válida que permita evaluar el clima organizacional de manera eficaz en entornos colombianos, especialmente considerando sus particularidades socioculturales y organizacionales.

El clima organizacional puede conceptualizarse desde múltiples enfoques —estructural, perceptual, interactivo y cultural (Díaz-Funez et al., 2016; Mañas et al., 1999)— que aportan diferentes matices sobre los elementos que configuran el entorno laboral, ya sea desde los aspectos estructurales objetivos, las interpretaciones subjetivas de los trabajadores, la interacción entre el individuo y la organización, e incluso el impacto de factores culturales en las dinámicas organizacionales.

Sobre esta base conceptual surge el cuestionario FOCUS-93, resultado del proyecto europeo First Organizational Climate/Culture Unified Search, cuyo objetivo fue desarrollar una herramienta que capturara la diversidad de orientaciones organizacionales a partir de este modelo. Después de esta primera publicación se propusieron versiones abreviadas del instrumento con el fin de facilitar su aplicación en contextos donde el tiempo de evaluación es limitado, como suele suceder en las organizaciones (González-Romá et al., 1996; van Muijen et al., 1999). Estas versiones reducidas conservan las cuatro dimensiones originales y han demostrado propiedades psicométricas adecuadas en estudios europeos.

No obstante, el uso de este tipo de instrumentos en contextos diferentes a los de su origen requiere procesos de validación cultural y análisis psicométricos específicos. Por lo tanto, resulta necesario comprobar si la estructura del FOCUS-93 se mantiene, en particular, en población colombiana, y si sus dimensiones (apoyo, innovación, metas y reglas) conservan su coherencia interna y su capacidad discriminativa. Como señalan Mañas et al. (1999), distintas adaptaciones del instrumento han revelado variaciones estructurales según las particularidades culturales, por lo cual se hace indispensable validar el instrumento en cada nuevo entorno donde se pretende utilizar.

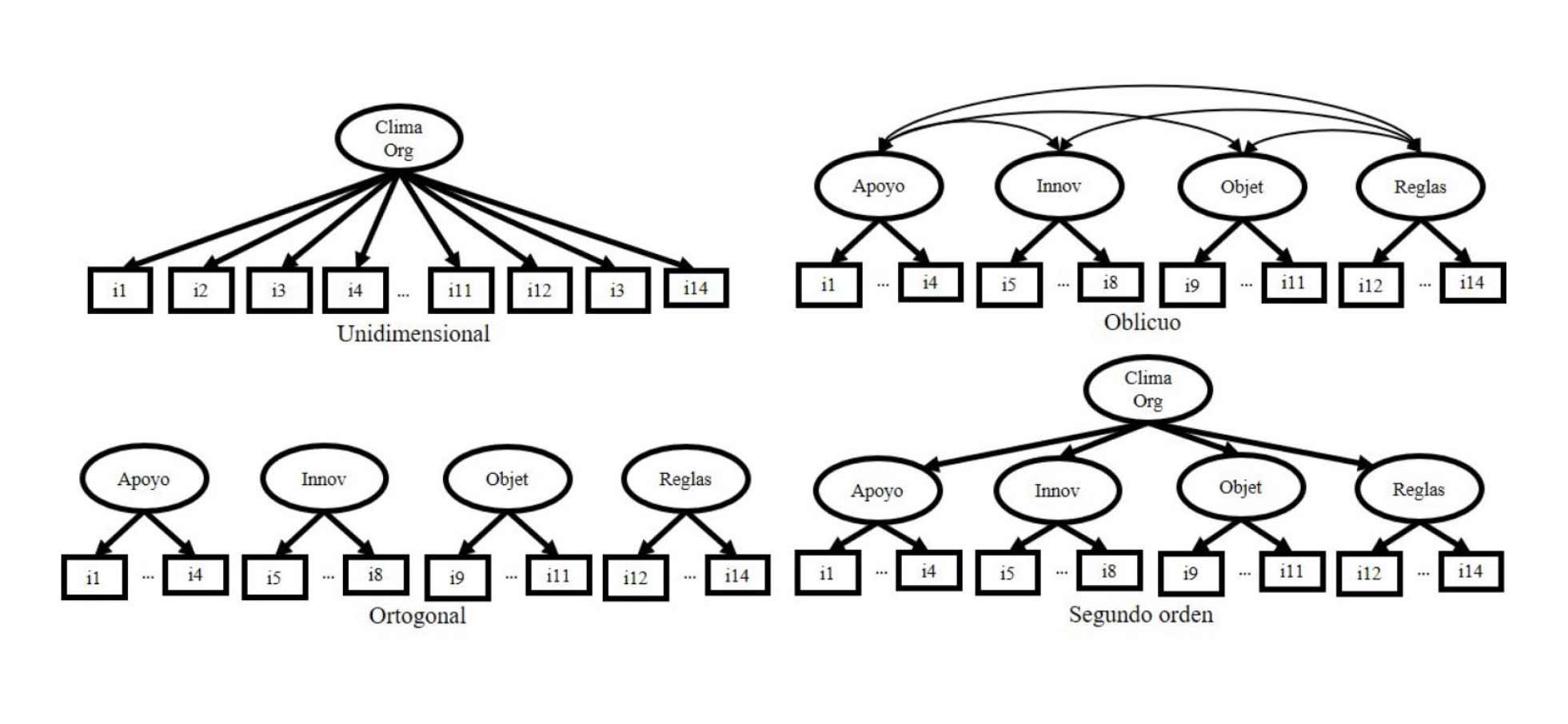
Esta versión del cuestionario, en términos de sus propiedades psicométricas, reproduce las cuatro dimensiones propuestas por el estudio original de Quinn y Rohrbaugh (1983): apoyo, innovación, metas y reglas. Sin embargo, con el objetivo de evaluar la estructura del constructo de clima organizacional del FOCUS-93, se ha considerado necesario determinar si se manifiesta como una única dimensión de clima, con las orientaciones de apoyo, innovación, reglas y metas formando parte de los indicadores seleccionados para el desarrollo de los ítems (Modelo 1: unidimensional); o si, por el contrario, se trata de dimensiones independientes que evalúan aspectos del clima por separado (Modelo 2: ortogonal). Además, se ha examinado si la versión original de la prueba, con sus dimensiones correlacionadas, es la más adecuada (Modelo 3: oblicuo); o si se puede tratar de una dimensión general de clima dividida en cuatro dimensiones independientes, con varianza compartida, en un modelo de orden superior (Modelo 4: bifactor), lo cual suele ofrecer mejores indicadores de ajuste sin necesidad de reespecificaciones, así como una menor complejidad en comparación con los modelos jerárquicos (Markon, 2019) (véase Figura 1).

Figura 1. Modelos hipotéticos estructurales del FOCUS-93 propuestos para el estudio

Nota. En el gráfico aparecen los cuatro modelos factoriales a verificar en un análisis factorial confirmatorio.


Ahora bien, las diferentes estructuras del cuestionario FOCUS-93 reflejan distintos enfoques sobre el clima organizacional, lo cual tiene implicaciones significativas tanto en la teoría como en la práctica profesional, pues utilizar una estructura particular puede influir en la interpretación de los resultados y en la implementación de estrategias de intervención.

En particular, Mañas et al. (1999) mencionan que el cuestionario FOCUS se basa en la "aproximación de valores alternativos" propuesta por Quinn y Rohrbaugh (1983), lo cual implica que diferentes estructuras del instrumento reflejan distintas teorías sobre la eficacia organizacional, y por tanto proporcionan diversas perspectivas sobre el clima organizacional.

Desde un punto de vista profesional, utilizar una estructura basada en una teoría sólida, como la de Quinn y Rohrbaugh, puede mejorar la relevancia y aplicabilidad de los resultados del cuestionario en el diseño de intervenciones organizacionales y en la toma de decisiones estratégicas. Por ejemplo, una estructura que enfatiza los valores de flexibilidad e innovación puede promover prácticas que fomenten la creatividad y la adaptabilidad en la organización; mientras que, en contraste, una estructura orientada al control y las reglas puede ser más adecuada para entornos que requieren estabilidad y cumplimiento estricto de normas.

De esta forma, este trabajo responde a la necesidad de contar con instrumentos válidos y culturalmente adaptados para evaluar el clima organizacional en Colombia, con el fin de aportar a la consolidación de herramientas que permitan diagnosticar, intervenir y transformar los entornos laborales desde una perspectiva psicológica aplicada, coherente con las demandas del contexto organizacional actual. No obstante, las variaciones culturales que ha tenido un instrumento como el FOCUS en estudios psicométricos previos en cuanto a la estructura factorial con muestras poblacionales diferentes resaltan la necesidad de verificar esta estructura en contextos específicos nuevos. Como se observa en la Figura 1, para este estudio se tienen en cuenta cuatro modelos distintos de la estructura factorial del FOCUS.

En síntesis, el propósito de este estudio de tipo psicométrico fue realizar la adaptación cultural de la prueba de clima organizacional FOCUS-93 con una muestra colombiana y analizar la estructura factorial del constructo y sus indicadores de fiabilidad de la versión reducida. Los hallazgos permitirán, en futuros proyectos de investigación, usar el instrumento como una medida adecuada a las características organizacionales en el contexto colombiano.

Método

Tipo de estudio y diseño

Se trata de un estudio instrumental de tipo cuantitativo, cuyo propósito fue validar un instrumento psicométrico en un nuevo contexto cultural (Muñiz et al., 2013) y analizar sus propiedades psicométricas, específicamente sus evidencias de validez y fiabilidad, en el contexto colombiano (Montero & León, 2002). Este tipo de estudio es fundamental cuando se busca adaptar y validar un instrumento en un nuevo entorno cultural, con el objetivo de garantizar su pertinencia y rigor metodológico.

Participantes

Se identificó que en Colombia, según la sala de prensa de la función pública (Alvis, 2022), había en el año 2022 en el sector público un total de 1 381 340 de empleados, mientras que, con datos del Departamento Administrativo Nacional de Estadística (DANE, 2022), en el sector privado había un total de 6 208 500 de empleados para ese mismo año. A partir de estos datos, mediante un muestreo no probabilístico, por conveniencia e incidental, se estimó un tamaño muestral mínimo de 543 participantes (IC 98 %, error 5 %).

Teniendo esto en cuenta, la muestra estuvo compuesta por 569 empleados colombianos de empresas del sector público (21.8 %) y privado (78 %) pertenecientes a sectores como manufactura, servicios, tecnología, salud y educación. No se restringió la participación a un único sector económico, con el fin de aumentar la representatividad y la diversidad organizacional. La muestra fue considerada suficiente para los análisis factoriales realizados, siguiendo la recomendación de al menos 10 participantes por parámetro en modelos de análisis factorial confirmatorio (Bandalos, 2014).

La edad promedio de los participantes fue de 33.98 años (DE = 11.14, rango: 18 a 68 años), con una distribución de 240 hombres (42.40 %) y 326 mujeres (57.60 %), y tres datos faltantes (0.53 %). En cuanto a la experiencia laboral, los participantes informaron un tiempo promedio en la empresa de 5.15 años (DE = 6.04, rango: 0.1 a 36 años), con vinculación a empresas de naturaleza pública (n = 124, 21.79 %), privada (n = 444, 78.03 %), y mixta (n = 1, 0.18 %). Respecto al tipo de contrato, se encontraron diversas modalidades, como prestación de servicios (48, 8.45 %), obra/labor (56, 9.86 %), término fijo (155, 27.29 %), término indefinido (302, 53.17 %), y funcionario (7, 1.23 %), con un dato faltante (0.18 %). Cabe destacar que los participantes fueron seleccionados según los criterios de inclusión de ser mayores de edad y estar vinculados durante más de tres meses a una organización, y los criterios de exclusión de no aceptación de la participación voluntaria o la presencia de impedimentos físicos o mentales que dificultaran la respuesta a los instrumentos psicométricos.

Instrumento

Se utilizó la versión abreviada del FOCUS-93 traducida al español, desarrollada por González-Romá et al. (1996). Esta versión fue seleccionada por su eficiencia en contextos organizacionales con limitaciones de tiempo. La versión original completa fue considerada demasiado extensa para ser aplicada en estudios de campo en organizaciones colombianas, por lo que se optó por una adaptación cultural y análisis psicométrico de la versión reducida en idioma español como parte del estudio de desarrollo original.

El instrumento utilizado fue el First Organizational Climate/Culture Unified Search 93 (FOCUS-93), en su versión reducida. La versión original de este cuestionario consta de 12 ítems graduados en una escala tipo Likert de 7 puntos, que van desde Totalmente en desacuerdo (1) hasta Totalmente de acuerdo (7). Específicamente, el cuestionario mide cuatro dimensiones fundamentales:

a.   apoyo, que evalúa el grado de colaboración, ayuda mutua y amistad entre los miembros de la organización (3 ítems);

b.   innovación, que evalúa el estímulo y la aceptación de nuevas ideas (3 ítems);

c.    objetivos, que evalúa el grado en que las actividades y comunicaciones del equipo están orientadas hacia la consecución de objetivos predefinidos (3 ítems); y

d.   reglas, que evalúa el grado en que las conductas de los miembros de la organización están reguladas por normas y reglas formalmente establecidas, con énfasis en el cumplimiento de las mismas (3 ítems).

En la versión adaptada al español, este cuestionario presentó una confiabilidad adecuada, con un alfa de Cronbach de .88 y una varianza total explicada del 35.79 %. La versión original reportó un alfa de Cronbach de .82 y correlaciones ítem-total entre .48 y .75 (van Muijen et al., 1999).

Procedimiento

El estudio se llevó a cabo en tres fases, siguiendo recomendaciones metodológicas para la adaptación transcultural de instrumentos psicométricos (Muñiz et al., 2013): (a) la adaptación metalingüística y la evaluación de contenido, (b) la realización de entrevistas cognitivas, y (c) la aplicación masiva del instrumento y su respectivo análisis estadístico.

Adaptación lingüística y evaluación de contenido

Se realizó una revisión y adecuación semántica de los ítems de la versión reducida del FOCUS-93, tomando en cuenta particularidades del español colombiano. Posteriormente, el cuestionario fue sometido a juicio de expertos: cinco especialistas en psicología organizacional y tres metodólogos evaluaron la pertinencia y claridad de los ítems utilizando una escala tipo Likert. Luego, se calculó el coeficiente V de Aiken en cada ítem, con un valor aceptable mínimo de 0.70 (Merino & Segovia, 2009). Los ítems que no alcanzaron este umbral fueron marcados como ítems target y se ajustaron en función de los comentarios cualitativos de los jueces.

Entrevistas cognitivas

Las entrevistas cognitivas se aplicaron a 16 trabajado res pertenecientes a organizaciones del sector público y privado. La selección fue intencional, con el fin de presentar diversidad en roles y niveles educativos. Las entrevistas se realizaron en modalidad presencial y virtual, y fueron grabadas con autorización previa. Específicamente, se utilizó la técnica de parafraseo y la prueba centrada en el significado (Willson & Miller, 2014) para evaluar la comprensión de los ítems target. Se realizaron ajustes específicos en redacción y precisión semántica de los ítems a partir de los resultados de estas entrevistas.

Aplicación masiva y análisis estadístico

La versión ajustada del instrumento fue aplicada en línea mediante un formulario digital, distribuido por correo electrónico y redes profesionales a través de contactos organizacionales. Como consideración ética, los participantes aceptaron un consentimiento informado antes de responder, y, en cuanto al análisis de datos, la información recolectada se analizó utilizando estadísticos descriptivos y por medio de un análisis factorial confirmatorio.

Plan de análisis de datos

El análisis de datos se dividió en dos partes. La primera se centró en los análisis de adaptación cultural, en los que se empleó el juicio de expertos con la V de Aiken para evaluar cuantitativamente la opinión de los expertos con respecto al material. La V de Aiken es un intervalo de confianza que se utiliza para este propósito, y varía de 0 a 1, donde 1 indica un alto nivel de acuerdo entre los jueces con respecto a la relevancia o contenido de los componentes del material (Merino & Segovia, 2009). La elección del límite crítico de este intervalo de confianza fue de .70. Posteriormente, tras realizar las modificaciones sugeridas por los jueces, se llevó a cabo una entrevista cognitiva para identificar los últimos ajustes con los potenciales usuarios del cuestionario adaptado culturalmente a población colombiana.

La segunda parte del análisis de datos comprendió los análisis estadísticos de análisis factorial y confiabilidad. Los datos se procesaron utilizando el software estadístico SPSS 26 (IBM Corporation, 2019) y el software JASP 0.18 (JASP Team, 2023). En primer lugar, se realizó una imputación múltiple para corregir datos faltantes después de la depuración de la base de datos. Luego, se llevó a cabo un análisis factorial confirmatorio (AFC) para evaluar los modelos unidimensionales, ortogonales, oblicuos y de segundo orden, para el cual se examinaron los valores  χ², df y p >, así como los indicadores de ajuste, incluyendo el Comparative Fit Index (CFI) y el Tucker-Lewis Index (TLI), que se esperaba que fueran mayores de 0.95, además de los indicadores de errores RMSEA (esperado menor de 0.08) con su intervalo de confianza [IC 90 %] y SRMR (esperado menor de 0.08), según las recomendaciones de Hu y Bentler (1999). Finalmente, se calcularon los valores de consistencia interna utilizando los coeficientes omega de McDonald (ω)  y alfa de Cronbach (α), junto con sus intervalos de confianza [IC 95 %], para evaluar la consistencia interna como evidencias de la confiabilidad tanto a nivel escalar como dimensional del cuestionario.

Consideraciones éticas

El estudio fue aprobado por los comités de ética de las instituciones participantes. Todos los participantes firmaron un consentimiento informado. Conforme a la Resolución 8430 de 1993, aunque algunos empleados pertenecían a empresas del sector salud, el estudio no involucró pacientes ni datos clínicos, por lo que no requirió aval específico en salud. Además, durante el desarrollo del estudio se garantizó el cumplimiento estricto de las normas científicas, técnicas y administrativas en la investigación, incluyendo el uso del consentimiento informado de participación para asegurar la protección de la privacidad de la información sociodemográfica y psicológica de los participantes, de acuerdo con las directrices del Colegio Colombiano de Psicólogos (2016) y el Ministerio de Salud (Resolución 8430 de 1993). Asimismo, se implementaron medidas de seguridad al utilizar herramientas virtuales en la aplicación del cuestionario, con lo cual se aseguró el resguardo de la base de datos en un sistema de almacenamiento en lanube de Google Drive, protegida por políticas institucionales y contraseñas de correos institucionales, siguiendo la Ley Estatutaria 1581 de 2012 (Ley de Hábeas Data) del Congreso de la República de Colombia.

Resultados

Adaptación cultural del FOCUS-93 (versión abreviada)

El proceso de adaptación cultural contó con dos etapas. En la primera etapa se adaptaron los ítems del cuestionario al idioma español de Colombia, para luego someterlos a la evaluación de ocho jueces expertos, cinco expertos en contenido y tres en metodología. Esta evaluación se centra en dos componentes esenciales: la equivalencia conceptual y la comprensión de los ítems, específicamente en cuanto a su redacción y significado.

Para cuantificar la validez de contenido de los ítems en la versión en español del cuestionario FOCUS-93 (versión abreviada), se utilizó el coeficiente V de Aiken. Se optó por un nivel conservador de .70 (Khamkong, 2012) para determinar la validez de los ítems según la opinión de los expertos. Siguiendo este enfoque, se identificaron tres ítems objetivo (target) que obtuvieron resultados por debajo del estándar mínimo de exigencia en los dos componentes de análisis: comprensión y coherencia. En particular, los ítems 3, 4 y 9 se catalogaron como ítems target, y se identifican dos tipos de fallos: (a) expresión clave y (b) correspondencia de la palabra clave.

Posteriormente, en la segunda etapa de la adaptación, se llevó a cabo una serie de entrevistas cognitivas con 16 trabajadores colombianos pertenecientes a empresas del sector público y privado. Con estas entrevistas se buscó indagar en las dificultades que experimentaban los entrevistados con respecto a la comprensión de las preguntas, la recuperación de información y la elaboración de respuestas, entre otros aspectos (Willson & Miller, 2014). Como resultado de estas entrevistas, se consideró que: (a) el ítem 3 requería una disgregación de la pregunta, ya que "interés" y "apoyo" no tenían el mismo significado; (b) el ítem 4 necesitaba una pregunta adicional, dado que "eficacia" y "calidad" eran conceptos diferentes; y (c) en el ítem 9, se debía especificar de quién era la preocupación, si de la organización o del empleado. Como resultado de este proceso de adaptación cultural, el instrumento final quedó conformado por 14 ítems.

Estructura factorial del FOCUS-93 (versión abreviada)

Para el análisis de la estructura factorial del cuestionario FOCUS-93, se realizaron ajustes para corregir datos perdidos —se corrigió un total de 13 datos faltantes en la base de datos— con el fin de asegurar la calidad de los datos y controlar posibles fuentes de error en el análisis psicométrico.

Por otro lado, la adecuación muestral de la base de datos se evaluó mediante la prueba de Kaiser-Meyer-Olkin (KMO), en la que obtuvo un valor de 0.91, y la prueba de esfericidad de Bartlett, que resultó significativa (χ² = 5616,93, df = 91, p < .001). Estos resultados indicaron que la base de datos era adecuada para llevar a cabo análisis factoriales del cuestionario FOCUS-93.

Adicional a lo anterior, se examinó la distribución multivariada de los datos por medio del coeficiente de Mardia para la curtosis multivariada, que arrojó un valor de 358.94 (z = 76.04, p < .001), lo cual sugiere anomalías en la distribución de las variables a nivel multivariado. Dada esta anormalidad multivariada detectada, se optó por utilizar el método de mínimos cuadrados ponderados diagonalmente (Diagonally Weighted Least Squares, DWLS) para el análisis factorial confirmatorio (AFC). Como se comentó previamente, se evaluaron cuatro modelos de estructura factorial del FOCUS-93: el modelo unidimensional, el modelo ortogonal, el modelo oblicuo y el modelo de segundo orden. Los indicadores de ajuste estructural se presentan en la Tabla 1.

Tabla 1.  Valores de ajuste factorial confirmatorio de los cuatro modelos revisados del FOCUS-93 versión abreviada

Modelo

X2

df

p

CFI

TLI

RMSEA

 [IC 90 %inf - IC 90 %sup]

SRMR

Unidimensional

248.40

77

< .001

0.97

0.97

0.07 [0.06-0.08]

0.09

Ortogonal

5819.68

77

< .001

0.29

0.17

0.36 [0.35-0.37]

0.39

Oblicuo

131.24

71

< .001

0.99

0.99

0.04 [0.03-0.05]

0.06

Segundo orden

173.72

73

< .001

0.99

0.98

0.05 [0.04-0.06]

0.07

Como se puede observar, el modelo oblicuo mostró los valores más bajos en RMSEA y SRMR, así como los valores más altos en CFI y TLI, lo cual sugiere que la estructura factorial de cuatro dimensiones correlacionadas, la misma que se encuentra en el modelo original, era la más favorable. No obstante, el modelo de segundo orden también indicó un buen ajuste estructural; y, aunque el modelo unidimensional tuvo el valor RMSEA más alto en comparación con los otros modelos, sus valores de ajuste se encontraron dentro de los márgenes aceptables.

En la Figura 2 se presenta el modelo estructural seleccionado entre los tres confirmados en función de los valores de la Tabla 1. Como se puede observar, resaltan las fuertes covarianzas entre las variables latentes, con valores que oscilan entre .55 y .82, lo que sugiere correlaciones sólidas entre estas variables en el modelo. Además, las cargas factoriales de los ítems que componen las cuatro subescalas varían entre .68 y .87, lo que indica una alta variación entre la medida del ítem y el factor al que pertenece.

Figura 2. Modelo estructural oblicuo del FOCUS-93 versión abreviada con sus cargas factoriales y residuos

Nota. El gráfico muestra la estructura factorial confirmada del FOCUS-93.


Fiabilidad del FOCUS-93 (versión abreviada)

Se obtuvieron indicadores alertadores de consistencia interna que respaldan la confiabilidad del cuestionario en todas sus dimensiones, así como en la puntuación total de la prueba. Los valores de omega de McDonald (ω y alfa de Cronbach (α), junto con sus respectivos intervalos de confianza, se presentan en la Tabla 2. Es importante destacar que se observaron valores significativamente altos para la subescala de innovación, mientras que los valores fueron relativamente más bajos para la dimensión de reglas.

Tabla 2.  Estadísticos de consistencia interna como evidencias de fiabilidad del FOCUS-93 versión abreviada

Escala

co de McDonald

IC 95 % (co)

a de Cronbach

IC 95 % (a)

Total

0.93

0.92-0.94

0.93

0.92-0.94

Apoyo

0.81

0.78-0.83

0.80

0.77-0.83

Innovación

0.91

0.90-0.92

0.91

0.90-0.92

Objetivos

0.88

0.86-0.89

0.87

0.85-0.89

Reglas

0.78

0.75-0.81

0.78

0.75-0.81


Discusión

Los hallazgos deben ser comprendidos en el marco de la literatura previa. Tal como señalan González-Romá et al. (1996), las propiedades psicométricas del FOCUS pueden variar según la muestra utilizada, lo que justifica las diferencias encontradas en esta adaptación colombiana.

Específicamente, se evaluaron cuatro modelos: unidimensional, ortogonal, oblicuo y de segundo orden (Markon, 2019). El modelo oblicuo presentó los mejores indicadores de ajuste, lo que respalda la estructura de cuatro factores correlacionados propuesta por Quinn y Rohrbaugh (1983). La discusión se centra en los resultados obtenidos en trabajadores de empresas de diversos sectores, lo cual fortalece la validez externa del instrumento.

Ahora bien, el propósito fundamental de este estudio radicó en llevar a cabo la adaptación cultural y examinar la estructura factorial del constructo, así como evaluar la confiabilidad de la versión reducida del cuestionario FOCUS-93 sobre el clima organizacional. Tras el análisis de los datos, los resultados obtenidos respaldan la robustez del modelo original, compuesto por cuatro dimensiones (apoyo, innovación, orientación y reglas), con la modificación de dos ítems (14 ítems en total). Este modelo exhibió los indicadores más sólidos en cuanto a su ajuste factorial y una confiabilidad favorable tanto en el conjunto del cuestionario como en sus subescalas.

Respecto a la incorporación de dos ítems adicionales en la escala del cuestionario FOCUS-93, es importante señalar que durante el proceso de validación lingüística se identificó que algunas palabras y conceptos no se percibían de la misma manera en la población colombiana en comparación con la población española, lo que generaba ambigüedad y falta de consistencia en la interpretación de los ítems originales. Para evitar esta ambigüedad, se optó por ampliar el cuestionario con dos nuevos ítems, y así asegurar la coherencia y alineación con la población objetivo del estudio. Esta adaptación no solo fortalece la validez del contenido del cuestionario en el contexto colombiano, sino que también respalda su aplicabilidad en el estudio del clima organizacional, a la vez que mejora la precisión y confiabilidad de las mediciones.

La inclusión de estos dos elementos adicionales en la escala tiene importantes implicaciones tanto desde la perspectiva teórica del clima organizacional como en el ámbito transcultural en las empresas. En primer lugar, refuerza la idea de que el clima organizacional es un constructo dinámico y sensible a las particularidades culturales de la población en estudio. Esto subraya la importancia de adaptar las herramientas de medición a contextos específicos, lo que puede contribuir a una comprensión más precisa y contextualizada de las dinámicas organizacionales (van de Vijver et al., 2014).

Desde una perspectiva transcultural en las empresas, la ampliación de la escala con los dos nuevos ítems ofrece a las organizaciones en Colombia una herramienta más precisa y ajustada a su realidad, lo que puede potenciar la toma de decisiones informadas. De hecho, la adecuación de la escala a la cultura y contexto locales puede facilitar la identificación de áreas de mejora, con el fin de promover un clima organizacional más saludable y efectivo. Por lo tanto, esta adaptación no solo mejora la validez del cuestionario, sino que también enriquece la comprensión del clima organizacional en un entorno transcultural, con el objetivo de fomentar prácticas más efectivas de gestión y liderazgo en las empresas colombianas (House et al., 2004).

Asimismo, los valores de ajuste estructural del modelo oblicuo confirmado respaldan la relevancia de los ítems correspondientes a cada dimensión de la prueba, en consonancia con los referentes teóricos (Méndez & Rondón, 2012). Estos resultados, obtenidos a partir de análisis confirmatorios, reflejan un sólido desempeño psicométrico, lo que confirma la validez y consistencia de la estructura propuesta.

Por otro lado, cabe destacar que el modelo ortogonal, que sugiere subescalas independientes del clima organizacional, no obtuvo valores satisfactorios en el análisis confirmatorio. Esta evidencia refuerza la idea de que el clima organizacional no se compone de aspectos independientes, sino que, por el contrario, como los valores de los otros modelos revisados (oblicuo, unidimensional y de segundo orden) lo respaldan, se trata de una interconexión significativa entre las cuatro dimensiones propuestas por Quinn y Rohrbaugh (1983).

En cuanto al análisis de los modelos de segundo orden y unidimensionales, es fundamental considerar sus implicaciones teóricas, ya que estos modelos sugieren posibilidades que merecen ser exploradas a la luz de la teoría de Quinn y Rohrbaugh (1983), sobre todo porque los datos obtenidos en el análisis factorial arrojan indicios que respaldan la viabilidad de estos enfoques alternativos.

El modelo de segundo orden, que conceptualiza el clima como una macroescala, podría interpretarse como una síntesis de las cuatro dimensiones teóricas (apoyo, innovación, orientación y reglas) en una sola medida global del clima organizacional. Este enfoque podría estar indicando que, en el contexto estudiado, estas dimensiones están interrelacionadas de tal manera que se pueden considerar como una única entidad en lugar de componentes independientes (González-Romá et al., 1996), lo cual plantea interrogantes interesantes sobre cómo se percibe y experimenta el clima organizacional en la población colombiana y cómo se relaciona con los elementos propuestos por Quinn y Rohrbaugh.

Por otro lado, el modelo unidimensional, que trata el clima como un único constructo —medible a través del FOCUS-93— podría reflejar la convergencia de las cuatro dimensiones teóricas en una sola dimensión. Esto podría sugerir que, en el contexto de estudio, las distinciones entre apoyo, innovación, orientación y reglas pueden no ser tan marcadas como se plantea en la teoría de Quinn y Rohrbaugh (1983). La unidad en la percepción del clima organizacional podría tener implicaciones importantes en términos de la simplicidad y eficiencia de la medición.

Finalmente, en cuanto al análisis factorial que confronta la estructura de cuatro componentes con el modelo teórico subyacente, es relevante notar que los resultados muestran variabilidad en la concordancia entre los aspectos métricos y los componentes teóricos. Algunos estudios anteriores, como el de González-Romá et al. (1996), sugieren que los análisis factoriales del FOCUS-93 completo respaldan las escalas empíricas correspondientes a las cuatro orientaciones teóricas; sin embargo, también se ha destacado que la estructura factorial del FOCUS-93 puede ser influenciada por la naturaleza de la muestra empleada, lo que subraya la importancia de considerar el contexto y las particularidades de la población estudiada.

Ahora bien, por último, cabe señalar algunas limitaciones del presente estudio, como lo es la dependencia en un diseño transversal, que implica la recopilación de datos en un único punto en el tiempo. Este enfoque no permite examinar la evolución del clima organizacional ni las posibles causaciones bidireccionales entre las dimensiones del clima y otros factores organizacionales. En este sentido, la falta de datos longitudinales limita la capacidad de establecer relaciones de causalidad y de observar cambios dinámicos en el clima organizacional a lo largo del tiempo, lo que podría proporcionar una comprensión más profunda y completa del constructo en estudio.

Partiendo de lo anterior, se recomienda que futuras investigaciones adopten diseños longitudinales para examinar la evolución del clima organizacional y las posibles relaciones bidireccionales entre sus dimensiones y otros factores organizacionales. Este enfoque permitiría establecer relaciones de causalidad y observar cambios dinámicos en el clima organizacional a lo largo del tiempo, lo cual podría proporcionar una comprensión más profunda y completa del constructo en estudio. Además, se sugiere la replicación del estudio en diferentes contextos culturales y organizacionales para validar la generalización de los hallazgos. Esto contribuiría a robustecer la validez externa del cuestionario FOCUS-93 y a adaptar la herramienta de medición a diversas realidades empresariales.

Por otra parte, a nivel metodológico se sugiere controlar los sesgos de respuesta para evitar los indicadores de exceso en la curtosis multivariada detectada en el presente estudio, y valerse de métodos robustos para la corrección de las anomalías en la distribución normal de los datos. Esto puede tener implicaciones en la estructura factorial (por ejemplo, nuevos modelos factoriales, ítems irrelevantes o cambios en la consistencia interna), que deberán ser replicados en otras muestras en estudios posteriores.

Finalmente, las implicaciones de los hallazgos subrayan la importancia de adaptar las herramientas de medición a contextos específicos para garantizar su validez y confiabilidad. Con la adaptación cultural, las empresas pueden beneficiarse de una evaluación más precisa y contextualizada del clima organizacional, lo que puede potenciar la toma de decisiones informadas y promover un entorno de trabajo más saludable y efectivo.

En conclusión, la importancia de este estudio radica en su contribución a la adaptación y validación del cuestionario FOCUS-93 en el contexto colombiano para garantizar su relevancia y precisión en la medición del clima organizacional. Los resultados obtenidos no solo respaldan la robustez del modelo original, sino que también destacan la necesidad de considerar las particularidades culturales al evaluar las dinámicas organizacionales.

Al abordar las limitaciones y sugerir futuras líneas de investigación, este estudio sienta las bases para una comprensión más profunda y matizada del clima organizacional, y ofrece valiosas herramientas para la gestión y mejora de los entornos laborales en diversos contextos. La adaptación y validación transcultural de instrumentos como el FOCUS-93 son fundamentales para garantizar que las empresas puedan evaluar de manera efectiva el clima organizacional, considerando las múltiples dinámicas presentes en las organizaciones. Esto permite a las empresas no solo medir si el clima es bueno, regular o malo, sino también identificar y entender los diferentes climas organizacionales específicos, lo que facilita la implementación de estrategias personalizadas para potenciar la acción organizacional y mejorar continuamente los diversos aspectos del entorno laboral.



Referencias

Alvis, N. J. (2022, abril 22). Sala de prensa: Quiénes somos los servidores públicos. Departamento Administrativo de la Función Pública. https://www1.funcionpublica.gov.co/-/quienes-somos-los-servidores-publicos

Bandalos, D. L. (2014). Relative performance of categorical diagonally weighted least squares and robust maximum likelihood estimation. Structural Equation Modeling, 21(1), 102-116. https://doi.org/10.1080/10705511.2014.859510

Cardona-Echeverri, D. R., & Zambrano-Cruz, R. (2014). Revisión de instrumentos de evaluación de clima organizacional. Estudios Gerenciales. Journal of Management and Economics for Iberoamerica, 30(131), 184-189. https://doi.org/10.1016/j.estger.2014.04.007

Colegio Colombiano de Psicólogos. (2016). Acuerdo N.°15. Manual deontológico y bioético del psicólogo. (4.a versión). https://www.colpsic.org.co/wp-content/uploads/2020/12/Acuerdo-No.-15-ano-2018-1.pdf

Departamento Administrativo Nacional de Estadística [DANE]. (2022, agosto 2). Comunicado de prensa. Perspectivas del mercado laboral desde el Registro estadístico de relaciones laborales -RELAB y Directorios Estadísticos. https://www.dane.gov.co/files/investigaciones/boletines/ech/ech/CP_RELAB_empleo_may_22.pdf

Díaz-Fúnez, P A., Mañas-Rodríguez, M. A., Pecino-Medina, V., Salvador-Ferrer, C. M., & Llopis-Marín, J. M. (2016). El efecto modulador del clima organizacional en la influencia de la comunicación de funciones directivas sobre el conflicto de rol. Universitas Psychologica, 15(1), 383-394. https://doi.org/10.11144/Javeriana.upsy15-1.emco

González-Romá, V., Tomás, I., Peiró, J., Lloret, S., Espejo, B., Ferreres, A., & Hernández, A. (1996). Análisis de las propiedades psicométricas del cuestionario de clima organizacional FOCUS-93. Revista de Psicología Social Aplicada, 6(1), 5-22. https://www.researchgate.net/publication/258538897_Analisis_de_las_propiedades_psi-cometricas_del_cuestionario_de_clima_organizacional_FOCUS-93

House, R. J., Hanges, P. J., Javidan, M., Dorfman, P. W., Gupta, V., & GLOBE associates (2004). Culture, Leadership, and Organizations. The GLOBE Study of 62 Societies. Sage.

Hu, L., & Bentler, P. M. (1999). Cutoff criteria for fit indexes in covariance structure analysis: Conventional criteria versus new alternatives. Structural Equation Modeling: A multidisciplinary Journal, 6(1), 1-55. https://doi.org/10.1080/10705519909540118

IBM Corporation. (2019). IBM SPSS Statistics (Version 26.0) [Software]. https://www.ibm.com/support/pages/downloading-ibm-spss-statistics-26

JASP Team. (2023). JASP (Version 0.18) [Computer software]. https://jasp-stats.org/

Khamkong, M. (2012). Approximate Confidence Interval for the Mean of Poisson Distribution. Open Journal of Statistics, 2(2), 204-207. https://doi.org/10.4236/ojs.2012.22024

Ley 1581 de 2012. Por la cual se dictan disposiciones generales para la protección de datos personales. Diario Oficial No. 48.587 del 17 de octubre de 2012. Congreso de la República de Colombia. https://www.funcionpublica.gov.co/eva/gestornormativo/norma.php?i=49981

Mañas, M. A., González -Roma, V., & Peiró, J. M. (1999). El clima de los equipos de trabajo: determinantes y consecuencias. Instituto de Estudios Almerienses y Universidad de Almería.

Markon, K. E. (2019). Bifactor and Hierarchical Models: Specification, Inference, and Interpretation. Annual Review of Clinical Psychology, 15(1), 51-69. https://doi.org/10.1146/annurev-clinpsy-050718-095522

Méndez, C., & Rondón, M. A. (2012). Introducción al análisis factorial exploratorio, Revista Colombiana de Psiquiatría, 41(1),/197-207. http://scielo.org.co/scielo.php?script=sci_arttext&pid=S0034-74502012000100014

Merino, C., & Segovia, L. (2009). Intervalos de confianza asimétricos para el índice de validez de contenido: Un programa Visual Basic para la V de Aiken. Anales de psicología, 25(1), 196- 171. https://www.um.es/analesps/v25/v25_1/19-25_1.pdf

Montero, I., & León, O. G. (2002). Clasificación y descripción de las metodologías de investigación en psicología. International Journal of Clinical and Health Psychology, 2(3), 503-508. https://www.aepc.es/ijchp/articulos_pdf/ijchp-53.pdf

Muñiz, J., Elosua, P, & Hambleton, R. K. (2013). Directrices para la traducción y adaptación de los tests: segunda edición. Psicothema, 25(2), 151-157. https://doi.org/10.7334/psicothema2013.24

Quinn, R. E., & Rohrbaugh, J. (1983) A spatial model of effectiveness criteria: Towards a competing values approach to organizational analysis. Management Science, 29(3), 363-376. https://doi.org/10.1287/mnsc.29.3.363

Resolución 8430 de 1993. Por la cual se establecen las normas científicas, técnicas y administrativas para la investigación en salud. Diario Oficial No. 41.517 del 4 de octubre de 1993. Ministerio de Salud. https://www.minsalud.gov. co/sites/rid/lists/bibliotecadigital/ride/de/dij/resolucion-8430-de-1993.pdf

Schneider, B., Ehrhart, M. G., & Macey, W. H. (2013). Organizational climate and culture. Annual Review of Psychology, 64, 361-388. https://doi.org/10.1146/annurev-psych-113011-143809

Van de Vijver, F. J. R., Van Hemert, D. A., & Poortinga,Y. H. (2014). Multilevel analysis of individuals and culture (2a ed.). Psychology Press.

Van Muijen, J. J., Koopman, P., De Witte, K., Susanj, Z., Branyicski, I., Pitariu, H., Peiró, J. M., González-Romá, V., & Turnipseed, D. (1999). Organizational Culture: The Focus Questionnaire. European Journal of Work and Organizational Psychology, 8(4), 551-568. http://dx.doi.org/10.1080/135943299398168

Willson, S., & Miller, K. (2014). Data collection. En K. Miller, V. Chepp, S. Willson & J. L. Padilla (Eds.), Cognitive interviewing Methodology: A Sociological Approach for Survey Question Evaluation. John Wiley and Sons.




Inicio